广东专插本备考网 广东专插本备考网

广东学历提升品牌机构

广东专插本备考网 >> 插本真题 > 民法 >> 正文

2018年广东专插本考试《民法》真题及答案!
广东专插本备考网 2022-11-28 14:58:41

2018年广东专插本考试《民法》真题及答案!民法是广东专插本法学类专业的常考科目,下面是2018年广东专插本考试《民法》真题,同学们测试下了!

2018年广东专插本考试《民法》真题:

2018年广东专插本考试《民法》真题
2018年广东专插本考试《民法》真题
2018年广东专插本考试《民法》真题
2018年广东专插本考试《民法》真题
2018年广东专插本考试《民法》真题
2018年广东专插本考试《民法》真题
2018年广东专插本考试《民法》真题

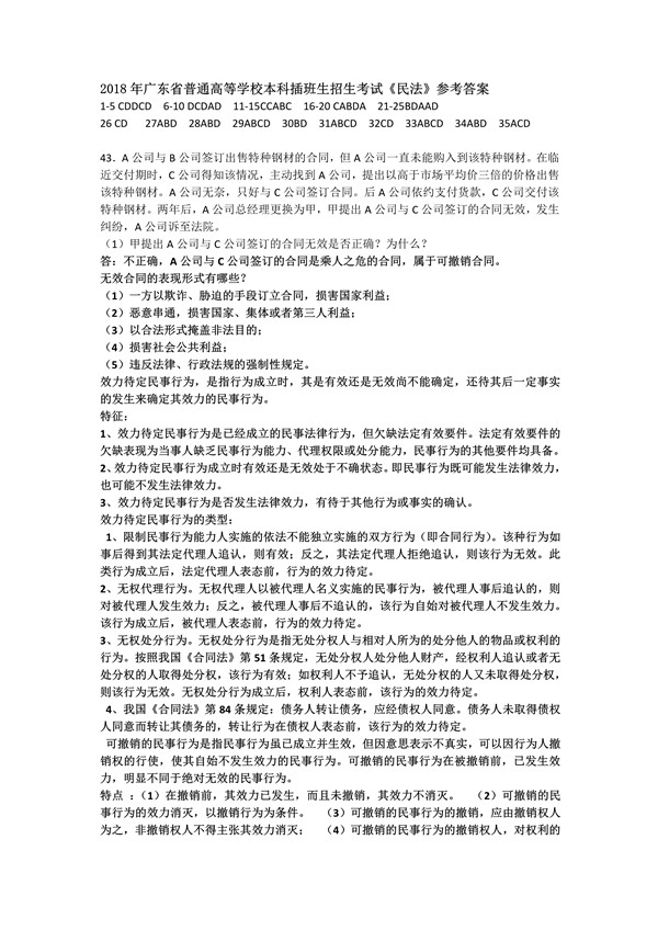
2018年广东专插本考试《民法》真题答案:

2018年广东专插本考试《民法》真题答案
2018年广东专插本考试《民法》真题答案

广东专插本资料领取

在线留言,领取最新考纲真题、官方教材5G资料包!

以上就是对于【2018年广东专插本考试《民法》真题及答案!】方面的内容,更多【2018年广东专插本考试《民法》真题及答案!】相关资讯,请继续关注广东专插本备考网(m.haixuelingke.com),更多广东专插本报考、复习备考以及资料领取请在线留言!

上一篇:2019年广东专插本考试《民法》真题及答案!
下一篇:2017年广东专插本考试《民法》真题及答案!
  • 最新资讯更多>>
    1. 广东专插本备考网 All Rights Reserved.

      声明:本站为广东成人学历交流网站,
      成人学历提升动态以省教育考试院为准。

      联系地址:广州市天河区天源路793号3栋518房

      备案号:粤ICP备2021129056号-1

      本站部分图片来自于网络,如有侵权,请联系我们!